Исабеков М.У., эксперт НПП РК «Атамекен», Вудворд Д.Б., директор центра профессионального развития и взаимодействия КазНУ им. аль-Фараби
Необходимость в системе квалификаций Казахстана
Все страны работают над развитием систем квалификаций с одной конечной целью – достичь усовершенствованных и эффективных квалификаций. Студентам и работникам необходим надёжный способ продемонстрировать свою компетентность, особенно в современном мире, в котором растет мобильность рабочей силы и учащается смена профессий.
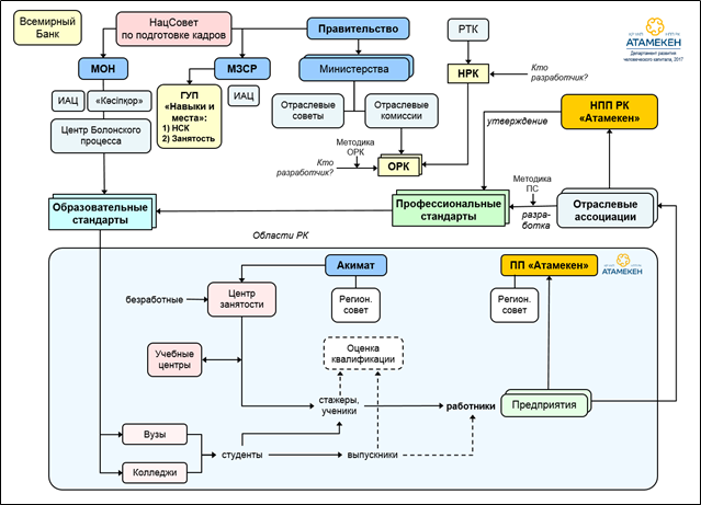
Система квалификаций Казахстана (рисунок 1), как связующее звено сферы образования и рынком труда, может быть эффективной, если будут созданы механизмы доступа все большего количества людей к квалификациям, возможности выбора и получения ими квалификаций, наиболее соответствующих их целям и удовлетворяющих потребностям общества и рынка труда, возможности развития карьеры, а также обучения в течение всей жизни.

Рисунок 1 - Участники Национальной системы квалификаций Казахстана
Ситуация. Первые шаги создания Национальной системы квалификаций (НСК) Казахстана сделаны в 2012 году – разработаны Национальная, отраслевые рамки квалификаций и первые профстандарты в проекте МОН РК по займу Всемирного банка. Становление НСК в течение 5 лет сдерживается трудностями, возникающими из-за следующих факторов (проблемы):
1) отсутствует постоянно-действующий орган по координации системы квалификаций в стране;
2) отсутствует концепция и стратегический план создания механизма функционирования Национальной системы квалификаций Казахстана;
3) отсутствует экспертное сообщество системы квалификаций, экспертно-аналитические структуры отраслевых министерств фактически не участвуют в разработке и обновлении НРК, ОРК, профстандартов и методиках по их разработке;
4) отсутствует систематизированная информация и текущие сведения об элементах системы квалификаций;
5) механизм НСК обеспечивается временными и периодическими проектами (МОН РК 2012-15; МЗСР РК 2016-20) за счет международных займов (рисунок 2).

Рисунок 2 – Сведения о ситуации разработки рамок квалификаций и профессиональных стандартов в Казахстане 2012-2016 гг.
Международный опыт. Большинство стран перешли от государственной системы профессионального образования и обучения, работающей по госзаказу и предоставляющей прогнозируемое количество выпускников в стабильный и программируемый рынок труда, к более комплексным экономикам с непредсказуемыми изменениями занятости и потребностей в навыках. В данном контексте страны стремятся к совершенствованию квалификаций. Они рассматривают НСК как главный инструмент для разрешения проблем с квалификациями.
Многие квалификации профессионального образования устарели. Учебные заведения предлагают квалификации с наименованиями, которые могут показаться привлекательными для учащихся, но абсолютно не понятны для работодателей. Есть много квалификаций, не имеющих отношение к потребностям рынка труда, и в разработке и оценке которых работодатели почти не принимают участие. Министерства или школы разрабатывают их без консультации с социальными партнерами. Они часто разрабатываются вокруг учебных программы или курсов (по часам), так что остается не ясным что ученики на самом деле могут сделать после получения сертификата, а их квалификации не могут быть сравнимы между собой.
Великобритания. Национальные профессиональные стандарты являются одним из элементов системы обеспечения качества рабочей силы, в которую, помимо стандартов, входят следующие компоненты:
- сеть Отраслевых квалификационных советов (Советов по развитию отраслевых квалификаций), которые определяют и прогнозируют знания, умения и компетенции, востребованные в экономике;
- программы профессионального образования и подготовки;
- рамка квалификаций, объединяющая все возможные пути образования и профессиональной подготовки;
- автономные колледжей и частные учебные заведения.
Структурой, координирующей деятельность по созданию профессиональных стандартов в стране, является Совет по национальным профессиональным стандартам. Возглавляет Совет один из представителей работодателей. Для проведения повседневной работы по руководству процессом разработки профессиональных стандартов Совет создает Координационную группу, в состав которой входят представители всех четырех национальных агентств, регулирующих вопросы квалификаций.
Главная задача Совета - обеспечить высокий уровень профессиональных стандартов, действующих в стране, их соответствие лучшим мировым образцам. Совет осуществляет финансирование создания и обновления стандартов на конкурсной основе, следит за ходом выполнения проектов по разработке стандартов и утверждает результаты.
Непосредственно разработку национальных профессиональных стандартов проводят советы по развитию отраслевых квалификаций, а в тех отраслях, где советы еще не созданы, - организации по разработке (формированию) стандартов. На сегодня в Великобритании действует 25 Советов, они охватывают 90% национальной экономики.
Квалификационный регулятор (национальные квалификационные агентства) устанавливает требования к профессиональным квалификациям, производит аккредитацию органов присвоения квалификаций и мониторинг их деятельности, определяет критерии Национальной рамки квалификаций и проверяет соответствие заявленных квалификаций (профессиональных стандартов) требованиям работодателей.
Органы по присвоению квалификаций (всего их насчитывается более 100) проводят экспертизу профессиональных квалификаций и аккредитацию квалификаций для Национальной рамки.
Германия. Министерство экономики и энергетики Германии организует разработку положений об обучении профессиям (профстандарт), модерирует процесс при совместном диалоге всех заинтересованных участников. За последние 10 лет обновлено 80 % положений об обучении профессии. Положение о профессии разрабатывается 2-3 года. В министерстве вопросами разработки положений об обучении профессии (мониторят, координируют) занимаются 20-25 чел.
Федеральный институт профессионального образования (ФИПО) является национальным методическим центром обучения и повышения квалификации только в системе профессионального образования. Правовой надзор за деятельностью ФИПО осуществляет Федеральное министерство образования и научных исследований (BMBF). В ФИПО работает 660 чел. Имеется 5 отделов: международных проектов, права, научных исследований, образования, координации взаимодействия с другими организациями.
На разработку и обновление одного Положения о профессиях в ФИПО уходит до 1-го года. Предварительно проводятся исследования, изучается рыночная конъюнктура. ФИПО тесно работает с палатами, которые обобщают спрос и предложения работодателей и профсоюзов, формируют задание на разработку (модернизацию) Положений о профессиях.
Проект Положения рассматривается координационным комитетом федеральных земель, Министерством образования и науки, другими министерствами (по профилю). Разработанные Положения поступают в Головной комитет, который рассматривает и утверждает их. Положение об обучение профессии разрабатывается на одну профессию, с некоторыми специализациями. В Германии утвержденные Положения об обучения профессии регистрирует Федеральный институт профобразования, и они публикуется (регистрируются) в Федеральном печатном органе (юридический вестник).
Турция. Правовым рычагом для реформы системы квалификаций был закон об органе по вопросам профессиональных квалификаций. В соответствии с Турецкой рамкой квалификаций эта модель сейчас продублирована Высшим советом ТРК, который отвечает за принятие решений и будет оказывать помощь в решении более технических вопросов, за счет расширенного Совета ТРК. Эффективность этих органов еще больше усиливается тем фактом, что Турция имеет специальный Орган по вопросам квалификаций для поддержки их внедрения (рисунок 3).
Положение о создании, обязанностях и принципах работы отраслевых комитетов Турции определяет порядок создания отраслевых комитетов, процедуру управления ими и их работы, а также их функции. Он рассматривает отраслевые комитеты, как коллегиальные многосторонние органы, предоставляющие консультации и осуществляющие анализ и оценку качества профессиональных стандартов. Отраслевые комитеты проводят экспертизу и дают обратную связь заинтересованным сторонам в отраслях в централизованно-управляемой национальной системе квалификаций.

Рисунок 3 – Система квалификаций Турции
В Турции отраслевые советы по вопросам профессиональных навыков были объединены в Орган по вопросам профессиональных квалификаций). Трехсторонние отраслевые комитеты определяют, какого рода профессиональные стандарты и квалификации необходимы, а разработка стандартов осуществляется органами по установлению стандартов, которые подписывают соглашение с ОПК.
Россия. При президенте РФ функционирует Национальный совет по профессиональным квалификациям, в который входят 28 советов по различным отраслям. Создано Национальное агентство развития квалификаций для координации работы между отраслями над разработкой профессиональных стандартов и создания независимых систем оценки по сертификации специалистов в соответствии с этими стандартами. С 2014 года разработано более 500 профстандартов (1 профстандарт на одну профессию). Утвержденные Минтрудом РФ профстандарты регистрируются в Минюсте РФ, после регистрации включаются Минтрудом РФ в реестр профессиональных стандартов. Национальный реестр профессиональных стандартов РФ в себя 2 подреестра: реестр профессиональных стандартов и реестр советов по профессиональным квалификациям.
Литва. Закон о профессиональном образовании и обучении Литвы (впервые опубликован в 1997 году) предусматривает создание отраслевых профессиональных комитетов как трехсторонних органов, ответственных за утверждение отраслевых профессиональных стандартов. Система квалификаций координируется Советом по вопросам квалификаций, службами по вопросам квалификаций, законом «О квалификациях».
Предложения:
1. Разработать концепцию, стратегию и план становления Национальной системы квалификаций Казахстана на 2017-2020 гг.
2. Создать координирующего органа Национальной системы квалификаций Казахстана.
3. Переориентировать функцию Национального Совета по подготовке профессионально-технических кадров со сферы образования на Национальную систему квалификаций, с переименованием в Национальный совет развития профессиональных квалификаций.
4. Разработать механизмы улучшения функционирования системы советов (отраслевых, региональных) и переориентации их с вопросов системы образования на вопросы системы квалификаций. Включение в эту систему отраслевых Комитетов НПП РК как органов, утверждающих профессиональные стандарты.
5. Закрепить функцию рабочего органа для анализа использования, сопровождения и обновления отраслевых рамок квалификаций за информационно-аналитическими центрами отраслевых министерств, а Национальной рамки квалификаций Казахстана за Центром Болонского процесса при МОН РК.
6. Составить план и провести самооценку Национальной рамки квалификаций Казахстана для направления материалов в Европейскую комиссию и включения в реестр квалификационных рамок, гармонизированных с Европейской рамкой квалификаций.
7. Разработать механизм краткосрочного освоения и признания отдельных квалификаций (частичных квалификаций) на рабочем месте производственных предприятий.
8. Дополнить порядок заполнения дипломов ТиПО и высшего образования, свидетельств переподготовки и повышения квалификации указанием уровня Национальной рамки квалификаций Казахстана.
Использованные источники
1. Отчет и предложения по итогам участия в конференции ЕФО «Квалификации: на пути к систематизации», 2016 г., Брюссель. http://palata.kz/ru/services/16-professional-nye-standarty
2. Исследование и инструменты ЕФО для систем квалификации "Квалификации: на пути к систематизации", 2016 г. http://palata.kz/ru/services/16-professional-nye-standarty
3. Группа «Разработка профессиональных стандартов». www.facebook.com/groups/profstandart/
4. Турецкая рамка квалификаций. 2015. www.facebook.com/groups/profstandart/500195680173982/
Please log in or sign up to comment.